
16.2%的高科技公司将他们的首要任务转向客户参与。15.5%计划增加对改善客户体验的投资。这告诉你什么?
这告诉您,用户体验正在离开设计师的领域,并成为任何在线业务的支柱,无论他们是全新的还是多年来一直处于停滞状态。这可能就是为什么这么多知名公司转向可用性测试来找出问题并改进他们的产品和网站的原因。
- Sales Hacker使用用户反馈来提高参与度、培养忠诚度并通过用户提供的见解改进他们的内容策略。
- 在线体育博彩运营商Stan James(现为Unibet)利用可用性测试的结果将其转化率从每月1.5%提高到3%。
- 成功的清单不胜枚举。随意查看更多案例研究。
因此,如果您还没有参加可用性培训,那么是时候登机了。在本指南中,我们将带您逐步了解进行网站可用性测试所需了解的所有内容。
第 1 步:确定指标并创建任务分析
首先,你需要弄清楚你的指标。可用性测试可以发现一大堆问题,但如果它不是针对确定特定指标的,那么它就不会有效地利用你的时间——或者一毛钱。
在可用性测试中通常会商定三个指标:
- 效率
- 效力
- 满意
以下是这些指标通常包含的内容的快速细分:

衡量可用性(图片来源:Jan Moon的SlideShare演示文稿)
虽然从表面上看,这三个措施似乎很简单,它们都是各自的问题嵌套娃娃,并且没有通用的答案。
- 用户的目标是什么?
- 必须采取哪些步骤来实现这些目标?
- 如何衡量工作量?
幸运的是,有一种简单的方法可以通过构建所谓的任务分析来回答这些问题。任务分析很受欢迎,因为它们允许您直接衡量两个最流行的可用性指标:任务完成率和任务时间。

任务分析(图片来源:Loop11)
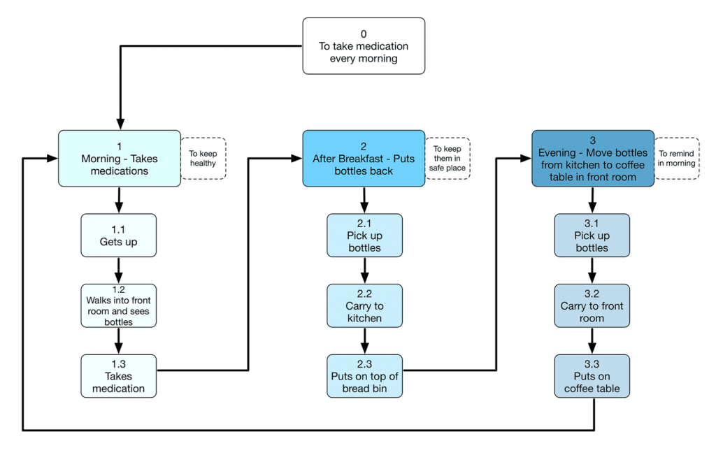
这是它的工作原理。你从一个总体目标开始。在下面的示例中,目标是每天服用药物。

分层任务分析示例(图片来源:Lilly Browne)
然后,您将目标分解为完成目标所需的步骤。这些也称为子任务。没有一步太小。
完成后,您对用户完成目标所采取的路径有了理论上的了解。然后,您可以使用任务分析来设置基线有效性和效率指标。让我们尝试制作我们自己的一个。
首先,前往Lucidchart。单击屏幕右上角或中间的“免费注册”按钮注册一个帐户。您将被带到此页面并有机会开始试用。现在,向下滚动,直到看到蓝色的“开始免费帐户”按钮并选择它。

Lucidchart注册
完成注册后,您将进入此仪表盘屏幕。有很多模板可供选择,但对于任务分析,从流程图开始通常是最简单的。选择第二个选项以查看可用的流程图模板。

Lucidchart流程图
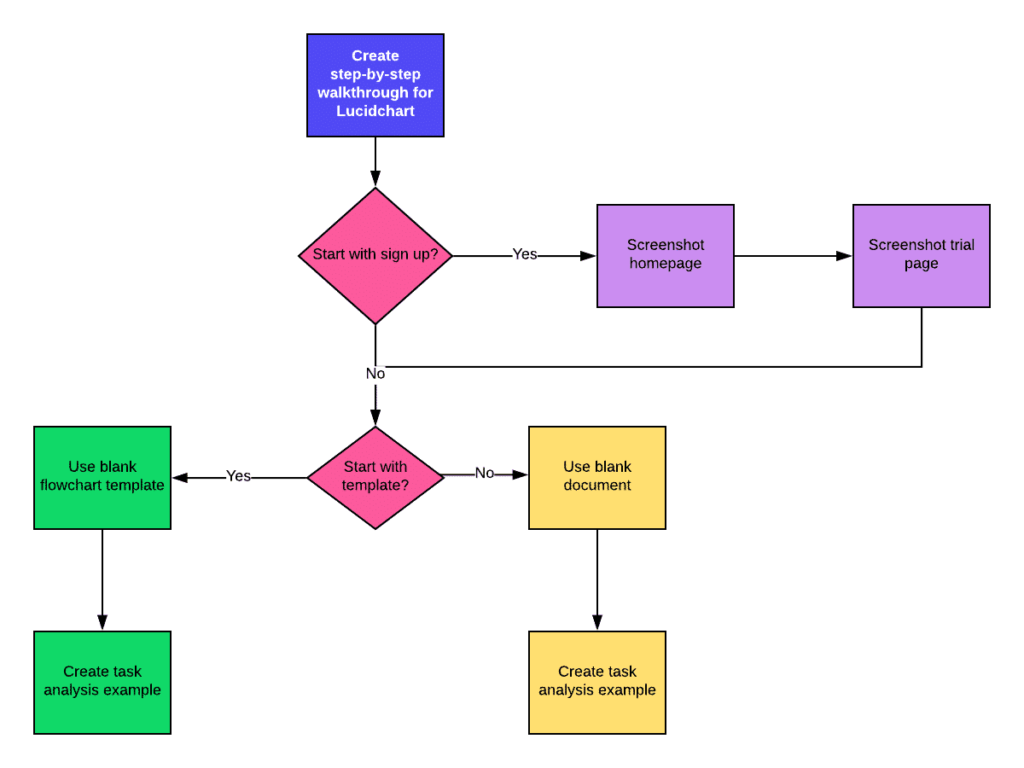
选择第一个选项“空白图表”。

Lucidchart空白图
下一页将以空白画布为特色。使用左侧面板添加形状。如果您不确定要使用哪种形状,请将鼠标悬停在该选项上,直到看到弹出窗口。
在大多数情况下,任务分析仅使用方形(流程)和菱形(决策)形状,但当您构建更复杂的任务流时,查看其他形状可能会很有用。

Lucidchart过程
开始放下形状来构建你的任务。在这里,我们从构建此演练的简单任务流开始。要添加文本,请双击形状边界内的某处并开始输入。
当您准备好连接形状时,单击侧面的白色圆圈并将鼠标拖动到下一个形状。如果它是菱形(决定)三角形,它会自动在您的线条中添加“是”和“否”。

在流程图中是或否
请注意,如果您需要移动一个形状,线条将自动重新定位以保持连接,因此不要害怕在构建图表时重新组织图表。
如果要更改颜色、字体、笔触、箭头样式或线条,请使用上面突出显示的顶部面板。

流程图字体和颜色
构建任务流程后,转到“文件”以查看您的共享和下载选项。您可以使用透明背景、矢量图形 ( SVG ) 或PDF等选项导出任务流。

流程图下载为矢量
你有它!您现在可以在进行测试和设置指标时使用任务分析。一旦你真正在测试中,你很有可能会修改你的任务分析,但是提前至少两个或三个任务可以让你指导你的可用性测试。

任务分析流程图
完成任务后,是时候为您的网站找出最佳测试类型了。
第 2 步:确定最佳测试类型
可用性测试在难度和投资要求方面可以采取多种形式和范围。哪种类型的测试最适合您的网站取决于您在第一步中建立的指标和任务。
下面,我们将介绍三种常见的可用性测试类型及其适用范围,以及一些荣誉奖。
1.卡片分类
到目前为止,最简单和最快的可用性测试,卡片分类是网站架构的工具测试。

卡片排序(图片来源: cary-anne olsen-landis)
如果您还记得玩纸牌配对游戏,那么纸牌的种类是相似的。这是它的工作原理。卡片分类可以是“开放的”,用户创建他们的类别以将卡片分类,“封闭的”,其中所有类别都是预定义的且不灵活。或者,如上图所示,卡片分类可以是“混合”,用户可以自由添加自己的类别,但也可以使用预定义的类别。
用户在最适合他们心智模型的类别下订购剩余的卡片,通常是单个网页或流程中的步骤。大多数专家建议坚持使用30到60张卡片。执行卡片分类非常适合查看用户的心智模型如何匹配您网站的架构和任务流程。它可以在测试过程的早期揭示任何重大问题,就像Pottery Barn的重新设计一样(如下所示)。

重新设计中的卡片排序示例(图片来源:John Wood Quartana)
您可以远程或亲自进行卡片分类。使用卡片分类测试最显着的好处是可以进行测试的速度,尽管分析阶段本身可能很耗时。
但是,由于卡片分类只允许有限的用户干预和反馈,因此对于那些想要测试站点的满意度或有效性的人来说,不应考虑使用它们。相反,卡片分类应该被视为您的一线效率测试,而其他指标似乎更好地留给更强大的可用性测试类型,例如现场研究。
2. 实地研究
可用性测试的实地研究正是它听起来的样子。您前往用户自然使用栖息地的位置——他们最有可能使用您的网站的地方——并让他们在半结构化访谈中观看他们的屏幕时引导您完成他们的过程。
这项研究也称为上下文调查。

上下文查询(图片来源: Philip Adeoye)
别担心,盯着别人肩膀看的尴尬很快就会消失。
实地研究比卡片分类更耗时,但它们非常适合测试任务和获得直接用户反馈。对于那些想深入研究可用性问题的人来说,实地研究是必经之路。上下文查询是用户体验设计工作室 MELEWI为企业或“有限用户”产品部署的第一个策略。
MELEWI的用户体验设计顾问Avik Ganguli解释说:
MELEWI Contextual Inquiry Sprint旨在直接嵌入到用户的上下文中:观察参与者做了什么,他们几乎做了什么,以及他们没有做什么。
您可以在下面的可用性研究的上下文中看到MELEWI如何分类和解释嵌入的好处。

上下文方面(图片来源:RealtimeBlog)
请注意,可以远程进行实地研究,但通常会失去数据丰富性。 美国政府数字服务机构18F的Nicole Fenton 和 Jamie Albrecht强调了这一点:
…例如,当您可以在典型的物理环境中观察人们时,上下文查询是最有价值的。不要跳过您的用户和其他研究人员之间的面对面交流时间。
3.眼动追踪
如果您曾经看过网站的热图,那么您已经熟悉眼动追踪测试的输出。

热图分析(图片来源:MockingFish)
眼动追踪研究用于确定用户在页面上查看的位置以及查看顺序。热图的颜色越深,用户查看屏幕该部分的时间就越多。
它使眼动追踪非常适合确定用户在何时何地离开您的网站。它还突出显示内容何时无关紧要,就像电子商务网站Pronto所做的那样。
![]()
眼动追踪 ( Shopify )
通过揭示Pronto的用户最关心的领域,眼动追踪研究使Pronto能够重新设计一个主页,使其潜在客户增加24%,点击率增加17%。
与之前的测试一样,眼动追踪可以使用专业设备亲自完成,也可以使用网络摄像头远程完成。然而,远程测试并非没有缺陷。
以下是使用网络摄像头进行眼动追踪的优缺点:
![]()
基于网络摄像头的眼动追踪的优缺点(图片来源:iMotions)
这种类型的可用性测试不像用户满意度的实地研究那样有价值,但可以为效率和有效性提供丰富的数据。它还可以通过突出显示用户的眼睛跳过或错过的地方来帮助指出导航问题,本质上是让您的网站通过用户的眼睛。根据反馈,您可以改进您的设计、网站结构、网站导航、号召性用语等。
卡片分类、实地研究和眼动追踪并不是游戏中唯一的可用性测试。
焦点小组、A/B测试和调查都是可行的用户测试形式,可以奖励反馈,但不应考虑用于任何重大的重新设计。
现在,在确定了最适合您目标的测试类型之后,您必须找到要测试的人。你需要多少可能会让你大吃一惊。
第 3 步:查找有效参与者
您需要多少用户进行可用性测试?行业标准约为5 . 根据UserTesting的一项调查,33%的公司招聘5个或更少的用户,41%的公司招聘6到10个用户。

每个可用性研究的用户数(图片来源:UserTesting)
为您的可用性测试寻找用户的关键是确保他们是真实用户的有效近似值。不通过您独特的用户群验证设计更改可能会产生一些巨大的影响。这就是Icons8背后的设计师在推出重新设计并失去近一半用户后发现的。
话虽如此,有时寻找代表性用户对于测试目标而言过于耗时或昂贵。在这些情况下,内部测试人员会很有用。这种测试方法被称为“dogfooding”(如吃自己的狗粮),让波士顿环球报获得了有关新导航功能的有价值的定性反馈。看一下这个:

定性反馈(图片来源:UXpin)
因此,内部测试肯定有其用途,但只有当您对快速反馈的需求超过对外部有效性的担忧时。对于奖励定量和定性数据的有效测试,您需要尽可能接近您自己的用户的用户。
接触这些用户的一种潜在方法是通过发送到您企业的电子邮件列表的快速调查来筛选潜在参与者。 如果您将调查与激励措施相结合,即使是像彩票一样无法保证的激励措施,您的参与率也会提高,并且您将获得一批产品的真实用户进行测试。
盖洛普研究发现,即使只是5美元的奖励也能大大提高您的参与率。

网络调查回复率(图片来源:Marketing Charts)
您可以使用SurveyMonkey和Google Forms等调查平台,或者如果您使用的是WordPress网站,则可以使用表单构建器从潜在参与者那里获取信息。
也就是说,真正的网站用户可能不可行的原因有很多。为此,您可以在付费平台上以少量费用获取代理用户。让我们来看看其中的一些。
用户测试
UserTesting被设计行业及其他领域的一些知名人士使用,它为可用性专业人士、营销人员、企业主、游戏开发人员等提供了一个测试平台。
该测试平台功能强大且功能齐全,可以将您与用户代理连接起来,并在短短两个小时内交付结果。请注意,这是您可以安排实时测试的唯一平台之一。

用户测试
用户分析
谷歌使用的Userlytics是另一个强大的平台,具有中等价格和无与伦比的质量。提供录制的视频,Userlytics的测试面板拥有超过200,000名用户,这使得找到理想的用户代理变得轻而易举。
Userlytics与竞争对手的不同之处在于它的可定制性范围。独特地提供分支逻辑,通过Userlytics进行的测试可以被结构化以执行多个不同的任务流。

用户分析
现在,是时候运行您的测试了——这意味着是时候决定在何处、何时以及谁将参与其中。
第 4 步:决定何时、何地和谁
这一步你可以喘口气了:困难的部分已经过去了。从这里开始,您只需要在进行测试之前再做出一些决定。这些决定是:
- 远程还是亲自?
- 有节制还是无节制?
看看它在行业中是如何分解的:

可用性测试(图片来源:UserTesting)
正如您所看到的,远程测试和主持式测试在整个行业中得到均匀使用,尽管主持式测试正在下降。如果您从上一节中提到的平台获取用户测试人员,这些决定已经为您做出,您可以跳到第五步。
如果没有,让我们先回顾一下:究竟什么是适度测试,为什么要使用它?
主持测试是指有一个主持人或测试员在场,他们可以回答问题并指导用户。这让您掌握了更多控制权,但它给测试人员和用户带来了巨大的后勤挑战,尤其是当您亲自进行测试时。
因为主持可用性测试是它自己的艺术形式,所以最好由可用性专家进行主持测试,如下所示。

可用性专家(图片来源:Graphic Mint)
通常,只有在不完整的接口或安全性是主要问题的情况下,才需要进行适度测试。另一方面,无节制的测试更加灵活,因为用户只需登录并在方便时执行指定的任务。
请注意,根据您的平台和目标,远程测试既可以进行审核,也可以进行审核。
对于现场测试,指定的可用性实验室或用户的自然环境(正如我们在实地研究中看到的那样)是避免人工条件的理想选择。
使用以下免费平台进行远程测试:
Skype
如果您还记得我们前面部分中的MELEWI,那么Skype是他们进行远程可用性测试的首选工具。Skype最显着的好处是它对用户的熟悉和本机屏幕共享。但是,该平台的缺点是缺少内置屏幕录制功能。

Skype
Google Hangouts
Google Hangouts可供任何拥有Google帐户的用户使用,它是另一个具有屏幕共享功能的免费平台。但是,只有某些类型的Google Workspace帐户可以原生录制视频。Hangouts优于Skype的优势归结为偏好以及您的用户更喜欢什么。两者都执行类似的功能,如果您没有设置Google Workspace Enterprise帐户,则需要屏幕录像机。

Google Hangouts
Zoom
完善我们的远程可用性测试平台列表的是Zoom。该平台与Skype或Hangouts相比具有显着优势:它提供本机屏幕和视频录制。
但是,它也有一个很大的缺点。如果您的视频会议涉及多个其他用户,则免费帐户有40分钟的时间限制。

Zoom
请注意,您应始终尽可能记录测试。您将需要这些记录来与您的团队一起审查调查结果,它们有助于将注意力集中在可用性测试的中心,而不是数据上。
是时候进行最后一步了:迭代。
第 5 步:迭代测试
迭代测试是伟大可用性的关键,尽管关于它在创新中的作用存在一些争论。迭代在设计环境中意味着什么?这意味着您的过程永远不会结束:创建网站后,您会不断地对该网站进行测试、调整和改进。

迭代和循环(图片来源:Sean Van Tyne)
因此,一旦您进行了测试并收集了结果,就该进行审查、实施,然后从头再来。数字咨询公司Enginess很好地说明了迭代设计的价值:
……一个活生生的项目,你应该在你进行的过程中定期调整和改进,而不是一蹴而就地构建它并永久完成。
考虑到这一点,您如何审查和实施可用性测试的结果将根据您收集的数据类型和您的原始目标而有很大差异。与化学实验室不同,可用性测试倾向于奖励定量(“硬”)和定性(“软”)数据的混合包。
他们都很重要。它们的使用方式将因项目、网站而异。也就是说,定性数据往往对数据可视化最友好。最流行的可视化模式之一是通过旅程地图。

旅程地图(图片来源: Sailthru)
旅程地图提供了用户测试人员在您网站上的整个旅程中所采取的不同步骤的可视化概览。如果做得好,它包括情感参数以及可用性问题,但是,就像你的审查过程一样,最终将取决于你进行的测试类型。
旅程图在可用性测试结束时特别有用,因为它们有助于揭示隐藏的洞察力。在创建了一些旅程地图之后,趋势开始变得更加明显,潜在改进的领域也更容易可视化。
此外,在团队成员之间共享一条统一的信息使迭代过程更加容易。那你还在等什么?回到第一步,继续提高您网站的可用性。天空是极限。
小结
可用性测试对于任何拥有在线业务的企业来说都是绝对必要的,但它是一个广泛的领域。可用性测试普遍认可的三个指标是满意度、效率和有效性。这些指标中的哪一个对您最重要将决定为您的网站运行的最佳可用性测试类型。
在您缩小最适合您需求的测试类型之后,就该找到有效的参与者了。如果可以,请避免内部测试,如果您自己的客户不是可行的解决方案,请寻找紧密的代理。接下来,在有节制和无节制之间做出决定,然后在远程或面对面测试之间做出决定。每个都有自己的用途和限制,因此请仔细考虑您的选择。
可用性测试结束后,返回并查看结果以查看您的网站需要哪些更改。然后实施这些更改并重新做一遍:迭代是“meh”可用性和面部融合可用性明星之间的区别。
下次您考虑重新设计或想要改善用户体验时,请返回本指南以了解网站可用性测试的最终分步操作。
免责声明
- 本站文章均为原创,除非另有说明,否则本站内容依据 CC BY-NC-SA 4.0 许可证进行授权,转载请附上出处链接及本声明,谢谢。
- 本站提供的资源(插件或主题)均为网上搜集,如有涉及或侵害到您的版权,请立即通过邮箱 admin@wpwpp.com 通知我们。
- 本站所有下载文件,仅用作学习研究使用,下载后请在 24小时内 删除。请支持正版,切勿用作商业用途。
- 因代码可变性,本站不保证兼容所有浏览器、不保证兼容所有版本的 WordPress,不保证兼容您安装的其他插件。
- 本站保证所提供资源(插件或主题)的完整性,但不含授权许可、帮助文档、XML文件、PSD、后续升级等。
- 使用该资源(插件或主题)需要用户有一定代码基础知识!本站只提供汉化及安装教程,仅供参考。由本站提供的资源对您的网站或计算机造成严重后果的,本站概不负责。
- 有时可能会遇到部分字段无法汉化,同时请保留作者汉化宣传信息,谢谢!
- 本站资源售价只是赞助和汉化辛苦费,收取费用仅维持本站的日常运营所需。
- 如果您喜欢本站资源,开通会员享受更多优惠折扣,谢谢支持!
- 如果网盘地址失效,请在相应资源页面下留言,我们会尽快修复下载地址。
- 本站网址:wpwpp.com,联系邮箱:admin@wpwpp.com。















暂无评论内容