首页
WordPress主题
WordPress免费主题
WordPress专业主题
主题插件介绍
WordPress插件
WordPress汉化插件
WordPress汉化主题
主题插件介绍
Elementor模板
教程分享
WordPress基础
WordPress优化
WordPress SEO
WordPress安全
WordPress开发
WordPress错误
Woo教程
建站教程
Docker教程
更多
淘宝店
网址导航
独立站woo营销
编程开发
互联网
软件工具
AI智能
开通会员
开通年费会员
会员时长:一年
全站资源免费下载
开通年费会员
开通终身会员
会员时长:终身
全站资源免费下载
开通终身会员
登录
注册
首页
WordPress主题
WordPress免费主题
WordPress专业主题
主题插件介绍
WordPress插件
WordPress汉化插件
WordPress汉化主题
主题插件介绍
Elementor模板
教程分享
WordPress基础
WordPress优化
WordPress SEO
WordPress安全
WordPress开发
WordPress错误
Woo教程
建站教程
Docker教程
更多
淘宝店
网址导航
独立站woo营销
编程开发
互联网
软件工具
AI智能
开通会员 尊享会员权益
登录
注册
找回密码
快速登录
QQ登录
码云登录
GitHub登录
WordPress主题
WordPress插件
热门推荐
最近更新
猜你喜欢
Elementor Pro 完美汉化中文版(含全套模板)|可视化编辑页面自定义设计WordPress插件
B2BKing Pro 汉化中文版|终极WooCommerce B2B和批发插件下载
Lumise 汉化中文版|WooCommerce产品自定义设计插件
User Registration Pro 汉化中文版|WordPress自定义表单及用户注册配置插件
WooCommerce Variation Swatches Pro 汉化中文版|WooCommerce产品属性变体色板插件
CartFlows Pro free 汉化中文版|提高转化率和利润最大化WordPress WooCommerce插件
Essential Addons Pro 汉化中文版|最流行的Elements小工具扩展WordPress插件
WooLentor Pro 汉化中文版|WooCommerce自定义设计Elementor扩展小工具插件
Element Pack Pro 完美汉化中文版|Elementor配套扩展小工具WordPress插件
WP Mail SMTP Pro 汉化中文版|最流行的邮箱管理设置WordPress邮件发送插件
WP Fluent Forms Pro 汉化中文版|最快最直观的WordPress表单构建设计生成插件
Aiomatic 完美汉化中文版|文章AI自动智能编写编辑WordPress插件
最新发布
第42页
排序
更新
发布
浏览
点赞
评论
收藏
售价
积分
销量
随机
浏览
更新
点赞
WooCommerce Amazon Affiliates 汉化中文版|WordPress亚马逊联盟插件
付费资源
¥
5.9
WordPress专业插件
WordPress插件
0
35
14
Solara – 太阳能电池板和可再生能源 Elementor 模板套件
付费资源
¥
5.9
Elementor模板
0
27
10
WordPress安全指南:19个步骤让您的WordPress安全防线坚如磐石
WordPress安全
0
71
33
AI模型对比评测:Claude 3 Opus vs GPT-4 vs Gemini 1.5 Pro
AI智能
0
62
20
医疗行业生成式AI的效益、挑战及潜力
AI智能
0
53
20
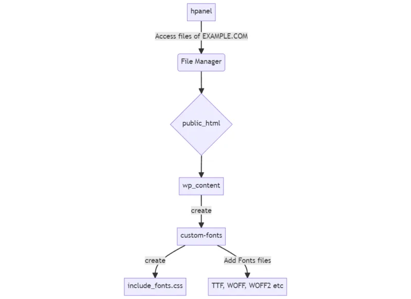
如何不使用任何插件在WordPress中添加自定义字体?
WordPress开发
教程分享
0
70
33
Lowlead – 律师和律师事务所 Elementor 模板套件
付费资源
¥
5.9
Elementor模板
0
29
14
Blacksilver 汉化中文版|专业摄影照片展示博客WordPress主题
付费资源
¥
5.9
WordPress专业主题
WordPress主题
WordPress汉化主题
0
75
11
Crawler– SEO 和数字营销机构 Elementor 模板套件
付费资源
¥
5.9
Elementor模板
0
35
13
Socionet – 社交媒体营销机构 Elementor 模板套件
付费资源
¥
5.9
Elementor模板
0
31
15
Shiny – Creative Business Agency Elementor Pro 模板套件
付费资源
¥
5.9
Elementor模板
0
57
6
您应该了解的WordPress 5.8媒体库的新特征
互联网
0
53
20
上一页
1
…
40
41
42
43
44
…
380
下一页
跳转
458人已阅读
10款最佳免费备忘录工具
TOP1
Elementor Pro 完美汉化中文版(含全套模板)|可视化编辑页面自定义设计WordPress插件
1年前
404人已阅读
TOP2
18个最佳免费和付费Adobe Photoshop替代软件
5个月前
375人已阅读
TOP3
Midjourney艺术创作提示词、关键词及指令综合使用教程
5个月前
356人已阅读
TOP4
如何使用卡密为您的账户充值金额
5个月前
346人已阅读
TOP5
WordPress主题/插件及汉化文件安装详细图文教程
5个月前
279人已阅读
TOP6
在手机上浏览此页面
登录
没有账号?立即注册
用户名/手机号/邮箱
登录密码
记住登录
找回密码
登录
社交账号登录
QQ登录
码云登录
GitHub登录
注册
已有账号,立即登录
设置用户名
设置密码
重复密码
注册